Organisational Aspects of Contingency

Organisational Aspects of Contingency

Definition

Organisational aspects of contingency consider the key roles and responsibilities that must be fulfilled during various stages in contingency planning, from the development of an initial high-level policy through to change management on an existing contingency plan.

Objective

The objective is to provide a road map for the different roles and responsibilities that must be identified within an air navigation service provider (ANSP) - not only to coordinate the initial drafting of a contingency plan but also to ensure that it is resilient to changes in infrastructure, policies and procedures - for instance as normal operations change then contingency managers must ensure that contingency and fallback procedures are also revised.

Description

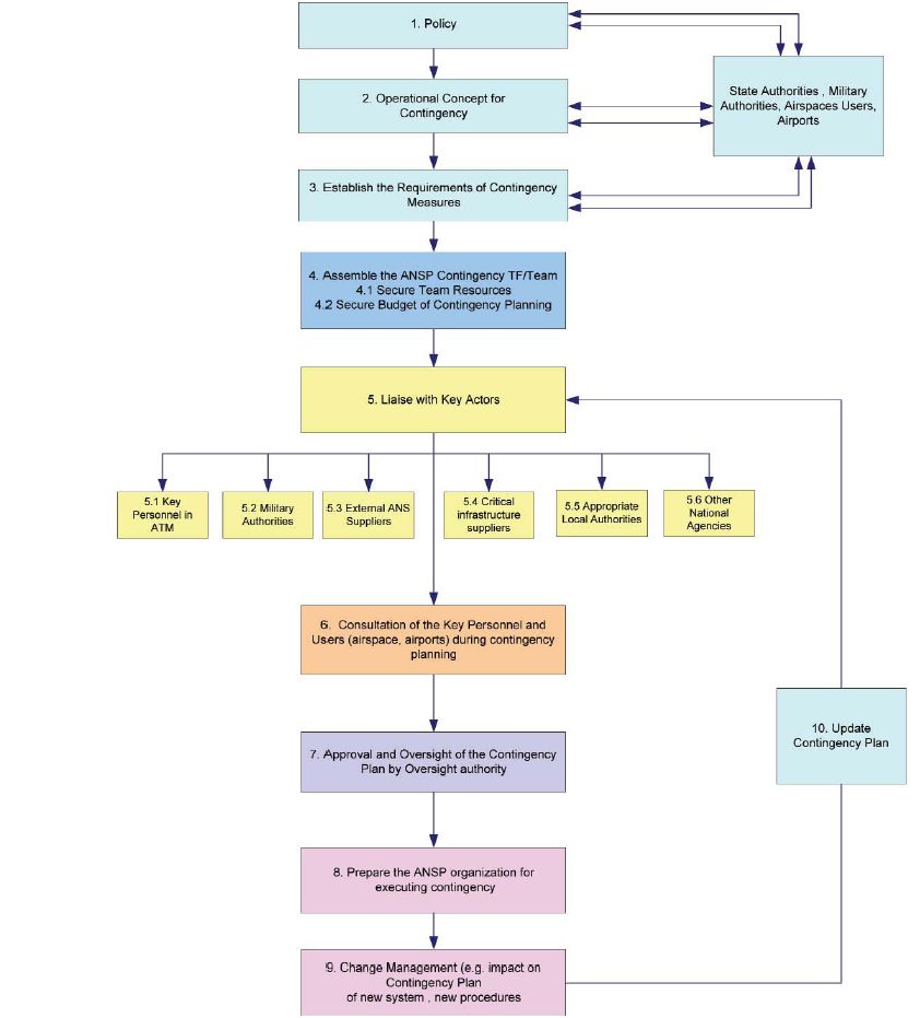
The following diagram provides an overview of the organisational aspects of contingency planning and operations, including the roles and responsibilities that must be fulfilled.

Related Articles

Further Reading

Categories

SKYbrary Partners:

Safety knowledge contributed by: